金聖节能环保燃料油官方网站

推动新型储能等高质量发展!上海2025年双碳节能减排重点工作安排!

发表时间:2025-06-12 09:20

4月23日,上海发改委印发《上海市2025年碳达峰碳中和及节能减排重点工作安排》,其中提出:深入推进工业通信业领域碳达峰,加快布局和培育绿色低碳新赛道产业发展,推动新型储能、绿色燃料等产业高质量发展。

另外在附件重点工作任务上,还提出:充分发挥科技创新核心支撑作用,依托科创中心建设,实施绿色低碳科技创新攻关行动,落实一批未来能源前沿颠覆性技术攻关项目,加快推进可再生能源、先进核能、氢能、新型储能、新型电力系统、节能降碳等关键核心技术攻关与应用。

原文如下:

关于印发《上海市2025年碳达峰碳中和及节能减排重点工作安排》的通知

沪发改环资〔2025〕61号

各区人民政府,市政府各委、办、局:

经市政府同意,现将《上海市2025年碳达峰碳中和及节能减排重点工作安排》印发给你们,请结合实际认真落实。

上海市发展和改革委员会

2025年4月22日

上海市2025年碳达峰碳中和及节能减排重点工作安排

2025年是“十四五”规划收官之年,本市要坚持以习近平新时代中国特色社会主义思想为指导,全面贯彻党的二十大和二十届三中全会精神,深入贯彻习近平经济思想和习近平生态文明思想,抓实抓细各项工作,为“十四五”收好尾、“十五五”开好头。结合本市实际,现将2025年碳达峰碳中和及节能减排重点工作安排如下:

一、全面完成“十四五”规划目标

完成全市“十四五”能耗双控目标,各区、各行业、各重点区域夯实目标分解和推进机制,单位GDP能耗下降率按照完成“十四五”规划总目标设置年度目标。努力推进全市碳排放强度下降。主要污染物氮氧化物、挥发性有机物、化学需氧量和氨氮工程减排量完成国家下达目标。持续控制煤炭消费总量。

二、不断完善碳达峰碳中和综合管理体系

持续开展节能目标管理,科学确定和分解市、区两级节能目标。研究制定“十五五”碳排放双控考核办法。开展“十五五”上海市节能降碳和循环经济发展规划研究。推动15个绿色低碳转型重点应用场景布局落地。推动绿色低碳供应链建设,建立完善产品碳足迹背景数据库,开展重点产品碳标识认证试点。落实绿证与能耗双控政策衔接,结合绿色低碳供应链建设、重点用能单位管理、节能审查等工作,推动重点单位购买绿证。

三、加快推进能源绿色低碳转型

加快引入市外绿电资源,力争蒙电入沪核准并开工,启动首批深远海风电示范项目建设。推动风光等可再生能源多元发展,全市光伏装机规模突破500万千瓦,金山一期海上风电力争建成并网。可再生能源电力占比持续提升,绿电交易规模力争超过70亿千瓦时。推进绿色燃料产能建设,前瞻谋划绿色燃料重大工程。

四、持续推动节能降碳增效

进一步完善两高项目联合评审机制,做好源头管控,当所属区或所属领域未完成能耗双控目标进度时,单位产值能耗超过全市工业平均水平的新建两高项目,实施缓批限批,暂停节能审查批复。加紧制定出台重点单位节能降碳管理办法,持续推进能效诊断工作。

五、深入推进工业通信业领域碳达峰

加快吴泾等重点区域整体转型,推动漕泾综合能源二期等重大项目建设,推动化工产业集聚。实施落后产能调整项目450项。加快布局和培育绿色低碳新赛道产业发展,推动新型储能、绿色燃料等产业高质量发展。加快数字赋能,推进年综合能耗2000吨标准煤以上用能企业能源管理中心建设。落实“百一”行动计划,推进100家重点用能单位完成能源审计。

六、系统推进城乡建设领域碳达峰

推进城乡建设领域碳达峰2025年阶段性任务落地。推动全部民用建筑落实75%的节能设计要求,推进重点区域新建民用建筑全部执行超低能耗建筑及以上标准。持续推进既有建筑节能改造,完成600万平方米以上。持续推进节约型机关、绿色商场、绿色餐厅、“无废城市细胞”等建设。

七、加速推动交通领域绿色低碳转型

加快完善低碳综合运输结构,至2025年底海铁联运量超过100万TEU,完善轨道交通、市域铁路站点公交配套服务,持续开展慢行交通出行品质项目。加速推进城市公共领域、非道路移动机械清洁能源或新能源转型。推动航空、航运领域绿色燃料应用。完善充(换)电设施网络,加大港口岸电建设和使用推广,加大交通枢纽站场可再生能源利用。

八、大力发展循环经济

持续加力扩围推进“两新”工作,扩大消费以旧换新补贴品类范围。深入推进塑料污染治理、粮食节约和反食品浪费、快递包装绿色转型等工作。加快推进湿垃圾集中资源化处置设施建设、生活垃圾分类设施设备改造提升。推进建筑废弃混凝土资源化利用,拓展建筑垃圾资源化利用建材产品应用场景。持续推广资源回收企业向自然人报废产品出售者“反向开票”做法。

九、充分发挥科技创新核心支撑作用

深化本市未来能源和前沿颠覆性降碳技术战略研究,制定绿色燃料、可控核聚变等重点领域前沿技术创新与未来产业培育的工作方案。实施绿色低碳科技创新攻关行动,落实一批未来能源前沿颠覆性技术攻关项目。培育一批节能低碳和新能源研究机构。定期征集和筛选绿色低碳先进技术和绿色低碳先进技术示范工程。

十、不断提升碳汇能力

完成“千园工程”建设,全年新增城乡公园120座,新建改建口袋公园60座,新建绿地1000公顷。持续推进造林工作,新建60个开放休闲林地。完成全市互花米草治理,巩固互花米草治理成效。

十一、积极倡导绿色低碳全民参与

组织好全国生态日、全国节能宣传周、全国低碳日、“六五”环境日主题宣传活动。持续开展能效领跑者、绿色低碳出行月活动。举办2025年上海国际碳中和技术、产品和成果博览会。

十二、大力实施绿色低碳区域行动

组织黄浦区积极开展国家碳达峰试点。支持崇明推进落实《崇明世界级生态岛碳中和示范区建设实施方案》。支持宝山区打造以宝武(上海)碳中和产业园为主的绿色低碳供应链核心功能区。持续推进碳达峰碳中和试点示范建设。

十三、持续巩固主要污染物减排成效

实施建设项目主要污染物排放总量指标等量或减量替代。严格实行环境影响评价制度,贯彻全面实行排污许可制要求。持续开展燃煤发电机组环保排序。加快构建本市排污权市场化交易机制,协同推进长三角跨区域排污权交易。

十四、加力实施污染物减排重点工程

实施国四柴油车淘汰更新补贴、郊环内限行,推动车辆淘汰。研究推进剩余燃油锅炉炉窑的清洁能源替代工作。持续推广包装印刷行业使用低VOCs含量原辅材料。建成一批污水处理工程,新增污水处理能力78.9万立方米/日。

十五、建立健全节能减排政策机制

开展《碳排放智慧监管系统管理办法》《民用建筑可再生能源核算标准》等文件、标准修订。制定固体废物综合治理和近零填埋工作方案。延续实施绿色智能家电消费补贴、燃油车以旧换新补贴、新能源汽车置换补贴政策。研究制订《碳达峰碳中和专项资金扶持办法》,修订建筑节能支持政策。完善差别电价机制。加快构建完善绿色金融工作体系。持续稳定运行好全国碳排放权交易系统,深化上海碳市场改革,扩大碳普惠减排场景和减排项目覆盖范围。

十六、深化强化责任落实和监督执法

推进各区将各项目标责任进一步分解,落实主体责任。完善主要大气污染物排放实时总量测算和评估预警体系建设。完善能源和碳排放统计制度和指标体系。推动组建市级层面监察队伍,加强节能降碳执法检查。

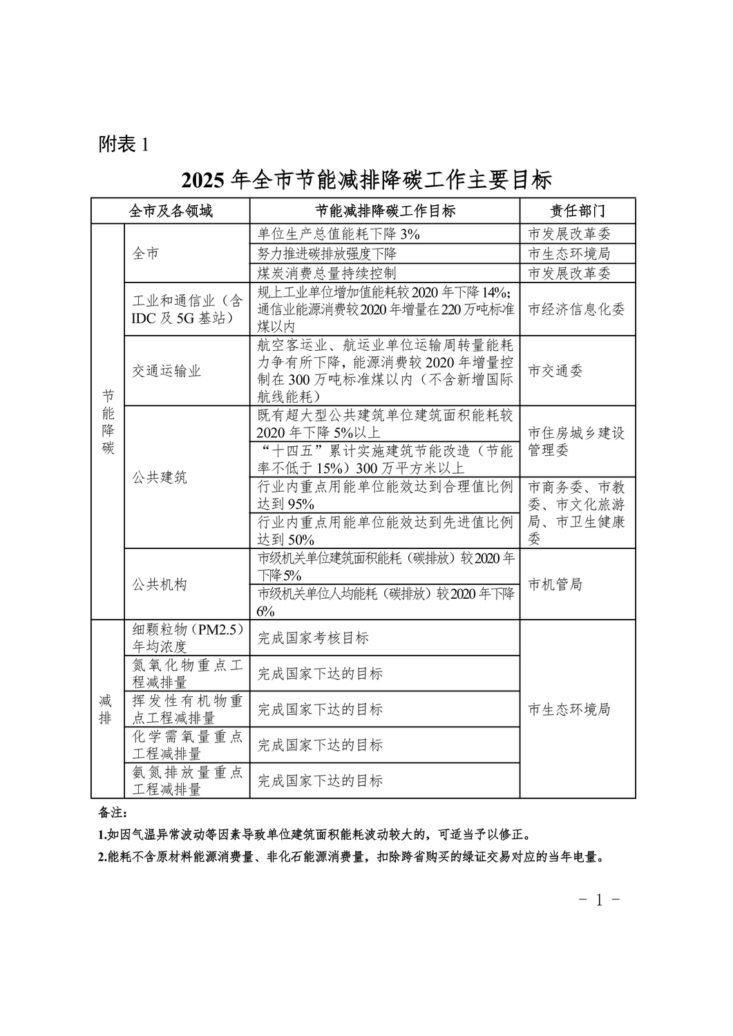
附表:1. 2025年全市节能减排降碳工作主要目标

2. 2025年各区节能目标

3. 2025年重点企业煤炭控制目标

4. 2025年碳达峰碳中和及节能减排重点工作任务和分工表




金聖汽油高效节能清净剂含有的催化剂、助燃剂作用在速燃期,当空气和汽油达到一定的压缩混合比例时,催化剂使燃烧速度反应加快;助燃剂能够提供充足的活氧元素使燃油充分燃烧,有效加强发动机热能于动能转换,缩短后燃期,降低了发动机排放温度,增加发动机输出功率;因此达到高效节油、提升动力和减少排放等综合功效。

金聖汽油清净剂节油率可达20%以上,金聖柴油清净剂可达15%以上可改变汽油燃烧特性,降低活化能,改善辛烷值,促使汽油在燃烧室内得到充分高效燃烧。从而缩短燃烧过程,减少后燃,从而提升发动机动力。金聖汽油清净剂在国家环保总局机动车排污监控中心做的检测报告上显示,金聖汽油清净剂可以减少机动车HC50%、CO37%、NOx48%,在实际道路使用中的效果更佳显著,再也不用担心验车尾气不过得问题了!  

金聖柴油清净剂在国家环保总局机动车排污监控中心的检测报告显示金聖柴油高效节能清净剂可以减少自由加速不透光烟度达94.2%,使用了金聖柴油清净剂的柴油车,再也不用担心尾气罚款了。



全国免费客服热线 400-855-6618
电话:15810555135     袁经理